电子竞技与电子游戏的区别在哪?到底是“精神鸦片”还是数字体育?
电子竞技究竟是不是打游戏?
禹唐体育注:
前段时间,电子游戏被批为“精神鸦片”,又一次被推上风口浪尖。这二十年来对电子游戏的批评不绝于耳,从“电子海洛因”到“精神鸦片”不过是对于电子游戏社会价值的持续质疑,和对青少年沉迷游戏的顾虑。
此次对电子游戏的争论,不可避免引发对于电子游戏和电子竞技区别的讨论。可以说,大多数人无法准确区别电子游戏和电子竞技。这个基本概念的区分非常重要。特别是那些计划发展电子竞技产业的省市政府,迫切需要厘清电子竞技和电子游戏的区别,也更关注国家对于发展电子竞技的政策的稳定性。
近年来,伴随着信息科技高速发展,电子竞技已成为全球发展最快,规模最大的新兴产业之一。
在为社会带来巨大经济与文化价值的同时,也引起诸多争议。最引人关注的问题就是:电子竞技究竟是不是打游戏?为解答这一问题,本文将从受众人群、产业结构与社会价值三个方面解读电子竞技与电子游戏之间的区别与关系。
受众人群的差异与关联
1、电竞消费市场的诞生与发展
1990年代,个人计算机开始走入千家万户。在基于 PC 终端娱乐需求的激励下,电子游戏产业获得了长足发展,根据游戏玩法产生了 RPG(角色扮演)、RTS(即时战略)、FPS(第一人称射击)、SLG(策略战棋)等多种游戏类别。
在互联网技术进步的大背景下,为增加游戏内容与用户黏度,游戏厂商基于 RTS、FPS 等类型游戏在PVE(人对抗电脑)的基础上开发出公平 PVP(人对抗人)的玩法,由而产生了玩家群体的分化,少数水平较高的玩家被称为“高玩、职业玩家、大神”,大多数玩家则自称为:“修仙(休闲)玩家、业余玩家”。
高玩群体开始更倾向于寻找与自己相近水平的高手进行游戏,而业余玩家则出于学习游戏技巧的目的开始关注高手对决。流量的高度集中使部分商业机构嗅到其中商机,开始出资组织线下游戏比赛。
随着比赛频次与规模的逐步提升,部分“高玩”逐渐演化为以职业运动为生的“职业选手”,成为了赛事内容的生产者。
数量庞大的业余玩家则演化为以观看电竞比赛为核心需求的电竞用户(电竞爱好者),成为了内容消费者。
电子竞技基本的供需二元关系由此形成。
2010年代,随着移动互联网和智能手机的广泛普及,普通民众入网成本相对于 PC 时代大幅降低,网民数量激增。这不仅带动了移动游戏(手游)产业的高速发展,进而通过“手游玩家-业余玩家-电竞用户”途径催生了大批新生代电竞用户。
除此途径之外,电竞用户的大规模增长带来的社交带动作用,也使大量从未接触过游戏的年轻人出于社交需求开始关注电竞赛事,使电竞用户的群体规模进一步规模化提升。
另一方面,大量游戏玩家因为年龄增长与工作家庭压力已无暇接触游戏,但仍会关注电竞赛事,构成了单一属性的独特人群。数据显示,截止到2020年,全球电竞用户规模已达7.288亿人,相对于2017年增长了100%。其中我国电竞用户规模达到4.85亿人,相对于2015年增长了350%,已成为全球规模最大电竞市场。
2、电竞用户≠游戏玩家
从电竞市场的诞生与发展可以看出,电竞用户虽然部分来源于游戏玩家,但两者人群并不完全相等,在核心需求上亦有本质区别,电竞用户的核心需求是观看电竞赛事,而游戏玩家的核心需求是参与游戏娱乐。就像看世界杯、中超、英超的球迷不一定会去踢球一样,球迷和足球运动参与者是两个属性完全不同的消费市场。
与传统体育一样,电竞用户的需求阵列呈多元化发展,除观看赛事需求之外,还涉及涵盖线上及线下的“电竞旅游、电竞运动、电竞文化、电竞社交、主题商业”等多个衍生需求。
3、电竞用户与游戏玩家人群存在大面积重叠
在传统体育领域,运动参与成本越低的体育项目,运动参与者与观众爱好者的重叠率越高,如篮球、乒乓球、羽毛球等。反之,运动参与成本越高的项目,两者重叠率越低,如赛车、极限运动等。
电竞因其参与成本低于所有传统体育项目,其观众与运动参与者(即游戏玩家)存在高度重叠,这也是造成社会诸多误解的原因之一。
产业结构的差异与关联
1、电竞的核心内容是体育赛事,游戏的核心内容是电子游戏
电子竞技是一项依托信息科技开展的体育运动
电子游戏是依托于电子设备平台而运行的交互游戏
在习惯性叙事语境下,电竞和游戏两者经常容易产生混淆,如“王者荣耀”经常被归类为电竞。然而“王者荣耀”是一款竞技类游戏,“王者荣耀职业联赛(KPL)才是电竞赛事。前者满足的是游戏玩家的娱乐需求,后者满足的是电竞用户的观赛需求。
从观众规模与影响力角度来看,电竞已成为全球最具影响力的体育运动之一。2017年英雄联盟 S7世界总决赛全球独立观众人数达到7800万人,超过 NBA史上最高数据6500万人。2020年英雄联盟 S10世界总决赛全球独立观众人数达到1.93亿人。除最具影响力的英雄联盟S赛系列赛事,DOTA2项目的 TI 国际邀请赛,守望先锋项目的OWL 全球联赛等赛事均具有较大影响力。
在电竞巨大影响力的推动下,2018年,雅加达亚运会将电竞纳为表演项目,中国国家代表队获得两金一银;
2020年,亚奥理事会宣布电子竞技成为2022杭州亚运会正式比赛项目;
2021年,国际奥委会宣布增设虚拟体育(Virtue Series)项目,电子竞技开始走向奥运会;
权威机构普华用到连续三年发布报告称,电竞已超越了足球和篮球,成为最具发展潜力的体育运动。
2、电竞是粉丝流量经济,游戏是内容经济
电竞是一个以信息科技为核心驱动力的体育、文化、娱乐产业,主要由核心赛事版块及衍生文旅、文创版块构成,主要业态包含了赛事机构、职业俱乐部、执行公司、电竞酒店、主题商业、电竞媒体、主播公会、陪练平台等,消费场景覆盖了线上及线下。
电竞产业的经济模式主要是依托电竞赛事及IP所汇聚的巨大流量,由“商业赞助、IP授权及旅游文化主题衍生消费”组成的流量经济模式,与在构成上更加复杂且具有更强的跨界性,与传统体育产业别无二致。数据显示,2020年我国电竞产业产值达到1400亿元规模,相对于2015年增长了1300%。
除直接经济价值外,电竞产业发展对区域旅游、文化、商业及数字经济产业具有巨大带动作用。2017年在中国落地的英雄联盟世界总决赛为四大举办城市带来了总计千万人次的海外游客。另一方面,电竞以其强大的影响力,在文化传播与国际交流层面具有独特优势,如同“小球推动大球”,已成为中华文明与世界交流的“新语言”。
游戏产业是一个数字娱乐产业,主要由游戏厂商、游戏运营商、游戏分销商、技术服务商、游戏媒体等业态组成,消费场景仅覆盖线上。游戏产业的经济模式主要是由“内容买断、时长买断、虚拟道具付费”组成的内容经济模式,在形态上相对单一。数据显示,2020年,中国游戏产业产值达到2824亿元规模,比2019年同比增长22.84%。在社会价值层面,游戏产业当前直接经济效益虽然超过电竞,但在线下消费带动上则无法与电竞相比。另一方面,青少年沉迷游戏已成为我国政府与社会亟待解决的一大问题。
3、电竞与游戏产业的发展关系
电竞产业和游戏产业虽然在核心内容、产业结构、经济模式与社会价值层面存在巨大差异,但两者之间存在必然的发展关系。
站在电竞产业视角,游戏是比赛工具与衍生消费内容,是当前电竞产业发展必不可缺失的产业环节。然而在可预见的未来,随着5G、AR/VR、AI等技术的进一步发展与新型终端设备的广泛普及,依托无人机、机器人等载体开展的电竞赛事势必出现。届时,电竞将探索出一条脱离游戏独立发展的全新道路。
站在游戏产业视角,电竞赛事是性价比最高的游戏营销工具。从未接触过游戏的用户可以以极低的时间成本,通过电竞赛事深入了解游戏的玩法与亮点,并通过社交带动作用成为游戏的新鲜血液。针对已有玩家用户群体,电竞赛事则是一个优质的衍生内容,对于增强用户黏度与活跃具有不可替代的关键作用。
在电竞赛事出现之前,囿于技术因素和游戏玩法疲劳,一款游戏的生命周期普遍为3-5年。在电竞赛事出现之后,依托电竞赛事的引流与维活作用,游戏的生命周期普遍延长,部分优秀游戏作品的运营年限已达10-15年,甚至还未现衰退迹象。
政策导向的差异与关联
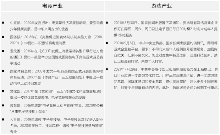
近年来,随着我国经济文化高速发展与国际关系变化,我国将促进产业升级、推动内外双循环建设、发展一带一路、建成社会主义现代化文明强国列为基本发展国策。电竞与游戏作为数字经济的重要组成部分,得到了国家的极大关注。为促进产业健康发展,创造正向经济、文化与社会价值,国家在政策上分别对电竞和游戏产业发展做出了针对性指导,具体政策如下:
通过以上政策对比可以得出以下结论:
在经济建设层面,电竞作为新兴产业要创造经济新动能,打造消费新热点
在文化传播层面,国家对于电竞和游戏的态度相对一致,鼓励中华文明通过电竞和游戏的载体“走出去”
在青少年健康层面,国家开始严格限制未成年人接触游戏,对电竞提出了引导青少年健康发展的要求
结语
电竞是源于游戏,又超越游戏的一个新兴产业。与游戏在受众人群、产业模式方面存在着巨大差异,也同时存在相互依存的发展关系。电竞作为风靡全球的体育运动与时尚生活方式,作为一个以信息技术为核心驱动力的体育、文化、娱乐产业,是我国打造经济发展新动能,促进意识形态建设与中华文明传播的重要载体。正确认识电竞,无论对于从事电竞、投资电竞、引导电竞产业发展均具有诸多积极意义。
总结电竞与游戏的区别与关系如下:
受众人群:电竞受众人群是电竞用户(观众),游戏受众人群是玩家。电竞用户部分源于游戏玩家,两者不相等但有大面积重叠。
产业模式:电竞是以体育赛事为核心的流量经济,游戏是以电子游戏为核心的内容经济。游戏是电竞的比赛工具与衍生消费内容,电竞是游戏的营销工具。
社会价值:电竞对线下经济具有强有力带动作用,游戏无法带动线下经济。电竞传播的是更高、更快、更强的体育精神。游戏易使青少年沉迷。电竞和游戏均具有文化传播价值。
本文转载自江苏体研院,图片除署名外均来自网络,原标题:电子竞技与电子游戏的区别在哪?到底是“精神鸦片”还是数字体育?清华专家为您独家解惑!
声明:配图除署名外均来自网络,禹唐体育原创文章未经同意不得转载,转载/合作请加禹唐微信小助手,微信号:yutangxzs



