早报 | FIFA将在2018世界杯中使用视频助理裁判技术!足协通知各俱乐部上报财务账号!
2019年美洲杯将扩军至16支球队;夏煊泽张军任国羽单双打主教练 ;“中华台北”改成“中国台北”,国台办:没毛病;德国15座球场申办2024年欧洲杯
禹唐DAILY
为你带来每日国内外体育产业要闻
国内产业资讯速递
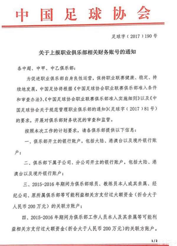
足协通知各俱乐部上报财务账号
中国足协日前正式下发通知,要求各职业俱乐部上报相关财务账号。如有俱乐部弄虚作假,将依规严厉处罚,本次检查将在5月5号前完成。
夏煊泽张军任国羽单双打主教练
中国羽毛球协会官网讯 自李永波卸任总教练、进入中国奥委会专家委员会后,关于国家羽毛球队教练团队的调整一直备受关注。日前,国家体育总局乒羽中心正式对外宣布,通过中国羽协教练员委员会推荐,经考察,由夏煊泽、张军分别担任国家羽毛球队单打组和双打组主教练,王伟担任二队主教练。就此国家羽毛球队教练核心层确定。
涉嫌行贿!高继胜2亿镑收购南安普敦被驳回
《太阳报》消息称,英超阻止了中国富豪高继胜对南安普敦的2亿英镑收购,而高继胜已经提出上诉。高继胜是莱茵达控股集团有限公司董事长和总裁,他的莱茵达体育发展公司试图2亿镑收购英超俱乐部南安普敦。但英超高层发现高继胜在国内涉嫌两起腐败行贿案,驳回了他的收购申请。
“中华台北”改成“中国台北”,国台办:没毛病
26日,国台办举行例行新闻发布会,在回应“亚乒赛报道将参赛台湾方面代表队名称从‘中华台北’改为‘中国台北’”时,新闻发言人马晓光指出,大陆媒体一直按照一个中国原则进行有关涉台报道,不存在所谓“矮化”台湾的问题。
篮协:男篮选帅工作已经进行到审批阶段
近日有媒体爆出李楠、杜锋将出任中国男篮双国家队主帅,对此篮协发言人作出回应,篮协正根据此前公布的《中国男篮主教练选拔方案》推进选帅工作,目前已经进行到审批阶段。在最终结果产生后,篮协将在第一时间对外界公布。
亚足联指控恒大球迷涉嫌歧视
2017亚冠联赛小组赛上广州恒大6-0大胜香港东方,在比赛中双方球迷在现场都有打出涉及政治标语,或喊出涉及政治口号,中国香港东方体育会向亚足联举报恒大球迷现场打出涉及政治标语横幅,昨天亚足联针对此事发表声明,表示恒大违反了《亚足联纪律准则》中第58条和第65条规定,涉嫌歧视行为,这意味着恒大很可能被罚款以及两场比赛禁止观众入内。
曼萨诺亲承或重返中国执教
近日,当被问到自己是否会再次重返中国联赛执教时,曼萨诺透露:“我现在已经收到了4份报价,包括中超和中甲的俱乐部。几天前,我同一家俱乐部在马德里进行了接触,但是现在还没有达成一致。虽然我这次回到西班牙,想好好休息并分析在西班牙执教的潜在可能性,但中国足球却始终没有忘记我,所以我也不排除近期再次在中国拿起教鞭的可能。”
国际产业资讯速递
FIFA将在2018世界杯中使用视频助理裁判技术
据SoccerexPro Daily报道,国际足联主席因凡蒂诺已经确认2018年世界杯将引入视频助理裁判。视频助理裁判技术第一次使用是在2016年在日本举办的世俱杯的一场比赛中。这次在2018年世界杯中,只有关键的决策才会使用该技术,即进球、红牌、认错球员和点球中。该技术已经在澳大利亚的A联赛中试用,在3月的一场西班牙法国的友谊赛中,帮助改正了两个错误的判决。
2019年美洲杯将扩军至16支球队
南美足联在其第67届足联大会中通过了下届美洲杯扩军的决议,2019年在巴西进行的美洲杯比赛将会有16支球队参赛。此前美洲杯的赛制是10支南美足联球队加上两支受邀球队参赛,墨西哥自从上世纪90年代起就一直占据着一个受邀名额,另一个邀请名额一般都是二三线球队。此番美洲杯扩军,将会有更多其他大洲的球队参与到这项历史悠久的赛事中来。
意大利或受邀参加2019美洲杯
意大利可能受邀参加2019年的巴西美洲杯,此外还有一些来自欧洲、中美洲及亚洲的球队受到了邀请。美洲杯通过了新的扩军计划,参赛球队将增加到16支,其中包括了来自世界各地的国家队。根据GloboEsporte的消息,意大利、法国、西班牙和葡萄牙将会受到参赛邀请。
德国15座球场正式申办2024年欧洲杯
德国将申办2024年的欧洲杯,在向欧足联递交正式申请材料之前,德国要从全国选出10座球场来申办此次欧洲杯。本周三德国的15个城市的15个球场正式提出了申办请求,德国足协将从中选择10个。德国足协将在今年9月选出最终的10个申办球场,明年4月将向欧足联递交最终的申办材料。明年9月欧足联会做出最终的决定,德国的申办对手是土耳其。
多位NBA媒体人被ESPN裁员
昨天,ESPN开始了一年半来的第一次大裁员,根据媒体报道,将有约100名ESPN雇员将从现有岗位离开。目前,已经确认离职的NBA媒体人有:勇士跟队记者Ethan Strauss,火箭跟队记者Calvin Watkins,前鹈鹕跟队记者、现NBA专栏作家Justin Verrier.
西班牙一玩具公司推出梅西脱衣庆祝人偶
梅西在上周日结束的西班牙“国家德比”中用一粒最后时刻的进球帮助巴萨战胜皇马。那场比赛中一个最为恒久的镜头就是梅西脱下他的球衣向伯纳乌的球迷展示他的背号。面对这一商机,西班牙一家玩具公司索克斯(Sockers)把他们的经营范围扩大到了巴萨官方授权的动作人偶——其中就包括梅西拿着球衫庆祝的这一个。
赌球案巴顿声明:处罚过激,将上诉寻求公正刑期
近日,伯恩利球员巴顿对于足总的禁赛处罚发表了自己的声明。巴顿因为涉嫌赌博被足总禁赛18个月,他认为足总的处罚过于严厉,并且澄清了自己涉赌的前因后果和处罚的相关内容。最后提出将对处罚进行上诉,希望能够获得公正的听证和减刑。
声明:本文内容整理自网络,配图除署名外均来自网络
声明:配图除署名外均来自网络,禹唐体育原创文章未经同意不得转载,转载/合作请加禹唐微信小助手,微信号:yutangxzs















