危机四伏的传统健身馆,如何杀出一条血路?
2014年我国健身行业总产值达1272亿元,并以每年5%的速度递增。但健身行业人均产值仅占美国20%,健身房总数仅占美国的10%,与美国、英国、日本等发达国家相比,仍处于起步阶段。
2014年我国健身行业总产值达1272亿元,并以每年5%的速度递增。但健身行业人均产值仅占美国20%,健身房总数仅占美国的10%,与美国、英国、日本等发达国家相比,仍处于起步阶段。这也是这两年以来各类创业公司大量涌入该市场的主要原因。
传统健身房行业存在哪些问题?该行业曾经进行过怎样的互联网改造?该行业未来的发展趋势如何?有哪些新型的商业模式值得关注?
自2014年起涌现出一大批专注健身的App
经过2年来的市场验证,这类App的发展或多或少都受到线下健身房发展速度和用户教育成本的制约。预测2016年原本线上健身App的竞争会更为激烈,一部分玩家已经开始面临困境被迫转型,而整个行业的改造也逐渐从线上向线下延伸。
健身社交及视频教学类
如咕咚、悦跑圈、乐动力、动动、Nike+、FitTime、Keep等。这类基于线上的App初期导流了部分健身小白用户,但他们面临的问题也很突出:
一是变现,这是工具类App面临的普遍问题,近期各家也从自有品牌电商、线下健身门店及运动增值服务等角度做出尝试;
二是同质化程度较高,该行业进入门槛不高,导致同类创业企业大量涌入,竞争非常激烈。
健身房SaaS系统
健身房中国有3600多家门店,每家门店几乎都是用传统方式登记课程的,每位教练几乎只用微信联系学员,管理方式非常落后。但由于连锁健身品牌不多,中小型工作室尚未规模化,一个教练只需管理20人左右,现阶段对于SaaS系统的需求并不强。
O2O健身服务类
如ClassPass(美国)、全城热炼、小熊快跑、燃健身等。这类企业短时间内流量增长明显,但经过一年的市场实践问题也日益突出:目前传统健身房课程体系并不成熟,加上用户本身的健身习惯未被培养,线上选课的需求并未完全激发出来。
更重要的是,这类App都没法绕开与健身房之间存在的利益纠葛。例如ClassPass希望能够巩固客户,会馆也希望发展固定会员。而通过 ClassPass 而来的客户往往对地点的灵活性有着明确的需要,且他们往往是被低价吸引的小白用户,很难被健身房发展成长期会员。
传统健身房存在明显痛点
中国线下健身房发展不超过10年时间,很多健身房在自身定位、服务质量、商业模式等方面都尚未形成成熟体系。目前传统健身房比较明显的痛点在于:
1、品牌意识尚未形成
对比美国,目前中国的传统健身房品牌体系仍未成熟,以直营为主的模式扩张较慢,覆盖城市较少,目前上海地区品牌竞争最为激烈。二、三线城市主要被当地小品牌覆盖,这类健身房多以投资回报率为招商噱头,加盟商的服务质量和专业程度很难保障,品牌定位也十分不清晰,导致用户留存率很低。
2、资金压力大
传统健身房的收入主要由两大部分组成:会员年费和私教、团操费。这种预付费模式看似能够短时间内回本,但如果无法保证用户留存率,次年流失大批会员,健身房同样会出于人力成本、设备维护费用的压力倒闭。这也是为什么传统健身房很难采用ClassPass按次收费的模式吸引用户。
一般来讲,一家传统健身俱乐部的活跃用户在30%左右,因此这些健身房的最终利润主要来自剩下70%的使用频次不高的用户。
美国的创新模式案例带来的启示
美国的健身行业发展数十年的时间,已经出现数家上市健身连锁品牌,细分领域也各不相同。以下盘点几种美国具有代表性的商业模式:
1、薄利多销:Planet Fitness
Planet Fitness号称健身房界的麦当劳,最具特色的是其10美元的月费(一般健身房月费在40美元左右)。
该品牌起源于美国一个小城市Dover,当时在消费者数量少、同质化竞争激烈的情况下,Planet Fitness将当时出于各种原因还未成为健身房会员的88%的美国人口设为目标人群,采取低价策略抢占该市场:
首先,他们放弃了在俱乐部内一批会员不会经常使用的功能:果汁吧、课程、某些器械;
其次,Planet Fitness在俱乐部内加入了一些特色活动,这些活动现在已经成为了俱乐部的品牌特征,例如在每个月的第一个周一举行一次披萨派对。
2、品牌高端化:Equinox
Equinox号称健身房界的爱马仕,月费高达150美元(是普通健身房的3-4倍)。其目标人群非常明确——公司的经理、律师、医生、艺人等高收入人士,开店选址也是主要集中在纽约、洛杉矶、旧金山等美国一线城市。
除配备设施一流外,Equinox还拥有自己的健身培训学院,能够在Equinox教授有氧操课的老师都是在行业内具有一定知名度的明星教练。
3、健身形式创新:SoulCycle
SoulCycle是Equinox旗下的精品健身房子品牌,针对美国纽约这类大城市人群,在全美六个城市开设38家分馆。其主要差异化的地方在于:
1)多快好省的训练项目:目前只提供动感单车一个项目,辅以自行开发的一套动感单车舞蹈动作,门槛不高,运动量大,符合大部分人对于健身的需求。
2)浸入式体验:车手们置身黑暗的房间里,音乐震耳欲聋,因此SoulCycle的训练课程号称是动感单车上的热舞派对。
3)社群经营模式和粉丝经济:在这里教练是课程的核心,也培养出了很多明星教练和网红,因此解决了传统健身房教练流失率很高的问题,教练的网红效应也提高了用户粘性。
4、基于某一健身体系或网红起家的品牌:Crossfit Inc.
Crossfit是一种新的健身方法,综合了田径、体操、举重等许多动作进行无间歇练习,2000年起源于美国,最近在国内也开始流行。
Crossfit Inc.贯彻了创始人研究出的这套方法论,发展了全球11,000多间官方授权店,但由于针对的健身人群门槛过高,目前中国获得授权的还非常少,受众群也很小,暂时不适合在中国市场大面积扩张,近期比较受欢迎的仍是莱美系的课程。
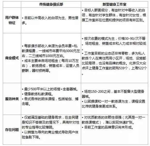
中国健身房行业新模式:健身工作室
对标美国的多样化的商业模式,目前中国的业态尚显单一。上海是目前健身概念最发达的城市,最早开始出现突破传统模式的新型健身工作室。
工作室形式与传统健身房的主要区别在于:
从对比来看,新型健身房与传统健身房的人群并不完全相同,新形式的出现并不会完全抢夺原有健身品牌的市场份额,反而有助于引入新的人群,扩充市场体量。因此受众差异化、玩法差异化的新型健身品牌仍有很大的市场空间,超级猩猩的崛起就是一个很好的例子。
预测未来健身房的发展趋势有以下几种:
1、细分化
在这一个阶段新品牌的塑造一定是基于人群的,针对的是更为细分的市场,不可能全部市场通吃。例如美国的健身房价位就分为高、中、低三档,再加上精品健身房各种差异化的打法,经营理念完全不同。
2、智能化
目前这种对前台、销售人员高度依赖的形式将被打破。近期涌现的新型健身房模式都在使用团体操课和24小时无人智能管理,其根本目标都是为了减少人力成本,在保证利润的情况下实现快速复制遍地开花。
3、游戏化、社交化
美国已经出现很多差异化的玩法,非常值得借鉴。场景化、粉丝经济、饥饿营销,将健身这种本质上枯燥乏味的概念和社群运营结合,增强用户粘性,同时接入更多的增值服务和产品,应该是目前大部分健身创业项目未能覆盖到的领域。
4、地产资源依然是关键的竞争壁垒
地产商对于健身行业的变化非常敏感,已经有相当一部分知名地产商在新的楼盘倾向选择新型的或者国外引入的高端健身品牌入驻。如何选址、如何与地产商合作打入核心商圈,是新老健身品牌共同面临的关键问题。
本文转载自虎嗅网,图片除署名外均来自网络,原标题:危机四伏的传统健身馆,如何杀出一条血路?
声明:配图除署名外均来自网络,禹唐体育原创文章未经同意不得转载,转载/合作请加禹唐微信小助手,微信号:yutangxzs




