互联网金融跨界玩体育会碰撞出怎样的火花?
随着近年来国家高层对于体育产业的愈发重视,越来越多的企业,包括互联网金融企业与体育产业进行了跨界合作,寻求碰撞出新的火花。
2016年是举世瞩目的体育大年,接连召开的一项项重大赛事简直是为全世界体育迷精心准备的一道饕餮大餐。百年“美洲杯”于上周落下帷幕,而影响程度并不亚于“世界杯”的“欧洲杯”在法兰西的赛场上渐入佳境,全球数以亿计的球迷翘首以待7月11日新的王者产生。1个月后的8月,同样四年一届的奥运会将移师巴西里约热内卢,而这是在南美洲这块土地上首次举办奥运大赛,届时体育将再次吸引全世界人的目光。
说到奥运会,我国在最近多届奥运会中获得了巨大的成功。以最近3届奥运会为例,2004年雅典奥运会获得金牌32枚,位居世界第二;2008年北京奥运会获得金牌51枚,居世界第一;2012年伦敦奥运会获得金牌38枚,位居世界第二。竞技赛事成功的背后,我国在体育产业的发展上与世界众多国家相比仍然处于相对较为落后的地位,随着近年来国家高层对于体育产业的愈发重视,越来越多的企业,包括互联网金融企业与体育产业进行了跨界合作,寻求碰撞出新的火花。
互联网金融+体育两大风口碰撞
P2P网贷
据不完全统计,P2P网贷行业中已经有14家平台介入体育产业,主要可以分为以下3种模式。
1、投资入股俱乐部
去年12月29日,“麦麦提金融”母公司上海山屿海集团与银川市政府签署了投资合作协议,正式入股宁夏贺兰山足球俱乐部,成为俱乐部最大股东。
“麦麦提金融”主要为个人提供消费贷、房贷、装修贷,信用贷等一体化金融服务。随着金融支持体育产业发展的脉络日渐清晰,“麦麦提金融”通过涉足体育产业这一契机,将金融与体育融合,提供创新的、差异化的金融产品及服务,通过跨界体育来积极探索“互联网金融+体育”的新型商业模式。
2、赛事赞助合作
从统计的14家P2P网贷平台看,其中有10家平台通过赛事赞助涉足体育产业,可见赛事赞助仍然为目前P2P网贷平台涉足体育的主要模式。赞助的赛事种类众多,其中包括足球、篮球、网球、赛跑等等。
3、设计金融产品
与体育结合的金融产品贴近体育赛事同时具备了娱乐的效果,会考虑结合比赛的进程和结果设计相关金融产品。投米网曾推出过一款产品,结合中网公开赛,由资金出借方选择球星,在出借资金正常到期时,除享受约定的预期最低收益外,根据所选球星表现,获得额外收益。而在本届欧洲杯赛事期间,不少P2P网贷平台会采用了竞猜赛事+投标的模式,当投资人支持的球队获胜或者进球后,通过加息的方式使得投资人获得额外的收益。
众筹
众筹与体育的结合同样也是兼具娱乐+金融的形式,属于奖励类众筹的模式,分为实物类奖励和虚拟类奖励。以下将对两种模式通过案例进行简要介绍:
(来源:盈灿咨询)
互联网金融跨界涉足体育还能怎么玩
1、消费金融
早在2014年,国务院正式公布了《关于加快发展体育产业促进体育消费的若干意见》,《意见》强调要促进群众体育与竞技体育全面发展,将发展体育产业和体育消费的重心更多放在促进全民健身上来。可见消费金融和体育的共同发展已经上升到了国家支持的高度。
随着广大赛事球迷更加的专业,对于比赛明星装备的需求量也更大,互联网金融平台可以采用了以“先消费、后付款”的赊购方式,为球迷推出了超前购买装备。
同时随着大众体育运动的需求量越来越大,平台可以与各大体育运动品牌进行跨界合作,在产品销售等领域进行深度合作,全面推进金融与体育产业的跨界融合。
2、解决融资需求
我国大多数体育项目的发展完全依赖国家财政的拨款,这就导致体育产业所需的资金短缺,对于体育产业的发展造成了不利的影响。而不少中小型体育用品企业更是遭遇融资难的困境,互联网金融的崛起更提供了一条新的融资途径。通过P2P网贷、众筹的形式让投资人也可以为体育产业发展做出贡献的同时,能够获得一定的收益。
巨头跨界玩体育动作不断
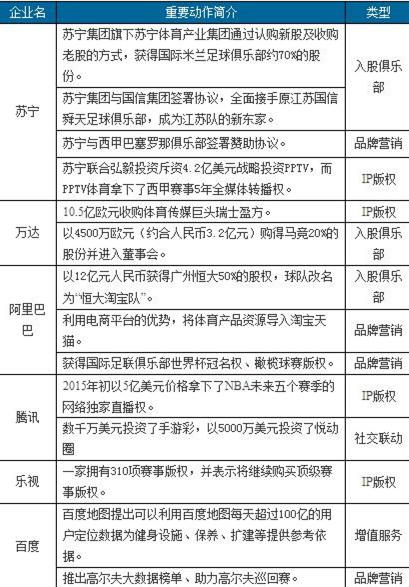
从早年甲A联赛万达冠名,到最新6月6日,苏宁宣布收购国际米兰70%的股份。以互联网巨头BAT、零售巨头苏宁、地产巨头万达为首的巨头们近年来对于跨界布局体育的动作不断出现,可见巨头们已经认可了对于跨界玩体育分一杯羹的认可。
从几大巨头跨界玩体育来看,主要可以分为以下几类:
1、投资入股实现对俱乐部的控股,说白了就是自己当老板;
2、通过对赛事的赞助实现品牌营销推广的目的;
3、通过大数据提供体育健康运动的增值信息服务;
4、IP火热,通过购买体育赛事版权做到国内区域内独家经营。
(来源:盈灿咨询)
跨界玩体育的原因
1、体育产业前景向好
国家体育总局公布的数据显示,我国体育及相关产业增加值占GDP的比重约为0.6%,而世界主要国家该数据约为2.0%至3.0%,可以看出整体规模相比世界主要国家该比例仍然较小。截至2014年底,中国体育产业总规模约为1.36万亿元,预计到2020年底、2025年底分别将达到3万亿元、5万亿元,年均增长速度约为14%。这组数据可见,我国在体育产业上有着较为良好的发展前景,更有提出体育产业黄金10年的说法,对于各行各业都极具吸引力。
(来源:国家体育总局、盈灿咨询)
2、营销手段增加互联网金融平台曝光度
互联网金融与体育产业的合作从平台的角度实际不难理解出现这一状况的原因。以P2P网贷为例,目前P2P网贷平台数量众多,盈灿咨询数据显示,截至2016年5月底,P2P网贷平台数量为2396家,正因为竞争激烈、平台发展压力较大,通过赛事赞助涉足体育可以实现自身知名度、品牌价值的提升,展开“互联网金融+体育”的营销。
3、模式创新助力互联网金融发展
在体育与传统金融的联手已经屡见不鲜,如巴克莱银行冠名英超,桑坦德银行赞助F1法拉利。而当今互联网金融行业发力发展的时候,模式创新是互联网金融发展中必须经历的过程。比如说可以通过体育赛事制定相关场景化金融产品,满足不同投资者的需求。
总结
伴随着中国体育产业的价值日益凸显,社会各界对体育产业的关注处于持续升温的过程中。体育产业改革过程中需要互联网金融服务支撑,而互联网金融也更是需要体育的影响力提升知名度、创造品牌价值,创造更多产品的契机。互联网金融与体育两大风口的碰撞或许将形成一股新的旋风,还是让我们拭目以待。
本文转载自消费日报网,图片除署名外均来自网络,原标题:跨界玩体育,新的风口或已悄然诞生
声明:配图除署名外均来自网络,禹唐体育原创文章未经同意不得转载,转载/合作请加禹唐微信小助手,微信号:yutangxzs





